首页
本馆概况
本馆简介
资质荣誉
领导介绍
理事会
楼层指引
组织架构
读者服务
入馆须知
开放时间
办证须知
联系我们
书目检索
志愿服务
新闻资讯
本馆公告
新闻动态
活动预告
党建之窗
党建动态
廉政专栏
图书推荐
电子资源
专题资料
通知公告
招标采购
信息公开
图书捐赠
地方文献
您现在的位置:
首页
/
专题资料
/
全国刊载珍珠资料
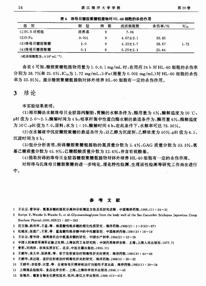
珠母贝全脏器中糖胺聚糖粗提物的制备及其生理活性初探
来源:湛江海洋大学学报
作者:吴红棉 吴铁
发布时间:1970-01-01
浏览: 次
分享到:
投诉反馈